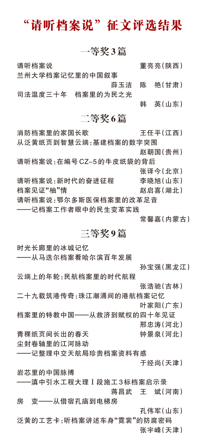
11月14日,国家档案局召开2025年国际档案日“请听档案说”主题征文终评会。中央档案馆副馆长、国家档案局副局长林振义出席会议。此次征文活动由国家档案局主办,中国档案报社承办,北京兰台之家教育科技有限公司协办,共评选出一等奖作品3篇、二等奖作品6篇、三等奖作品9篇、优秀奖82个,以及46家优秀组织奖单位(评选结果详见《中国档案报》第4366期四版)。
征文活动自启动以来,得到了档案界积极响应,呈现出来稿数量多、参与主体广、组织性强的特点,共收到征文23503篇,涵盖全国31个省(区、市)以及中央和国家机关、企事业单位、高校等机构。各单位高度重视、精心组织,有的还专门组织了内部评选。广大档案工作者倾注热情、积极参与,从不同角度、不同层面诠释了“请听档案说”的主题内涵,集中展现了档案行业的精神文化风貌。
本次评选工作秉持“公平、公正、公开”原则。各位评委高度负责,严格按照评审标准,经过初评、复评、终评多轮严肃认真的审阅、比较与讨论,最终确定了获奖名单。
会议强调,要做好征文成果的转化运用和宣传推介,在媒体平台开设专栏,刊登获奖作品,使之成为激发档案工作者精气神、提高全社会档案意识的有力抓手。获奖者要戒骄戒躁,笔耕不辍,创作出更多更好的精品佳作。广大档案工作者要继续保持热情与关注,用笔墨记录时代、书写情怀。
2013年,国家档案局将每年6月9日国际档案日确定为我国档案部门集中开展宣传的活动日。主题征文活动也已连续举办13年,逐步成为了档案宣传领域叫得响的公共品牌。


Copyright © 2007 www.saac.gov.cn 版权所有:国家档案局中央档案馆
技术维护:国家档案局 经营许可证号:京ICP备05058328号 地址:北京市西城区阜成门外大街29号 邮编:100037