中华人民共和国国家档案局.政务.cn www.saac.gov.cn
您的位置: 首页>法规标准库>相关政策法规>行政审批
行政审批
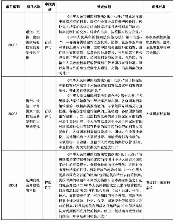
国家档案局行政审批事项公开目录

审批部门:国家档案局 电话:010-55605242 传真:010-55605242 电子邮箱:faguichu@saac.gov.cn



中华人民共和国国家档案局

Copyright © 2007 www.saac.gov.cn 版权所有:国家档案局中央档案馆

技术维护:国家档案局 经营许可证号:京ICP备05058328号 地址:北京市西城区阜成门外大街29号 邮编:100037